CAD Modeling & Simulation
Discrete Design Lab is a Gujarat-based engineering studio specializing in 3D CAD modeling and FEA simulation. We blend academic excellence with industry R&D exposure to deliver practical, efficient, and production-ready designs. Our mission is to help businesses accelerate product development, optimize performance, and cut design costs with precision-driven solutions.
How We Help You Grow
- 3D CAD Modeling & Drafting – Parts, assemblies, and manufacturing drawings
- FEA & Structural Simulation – Static, thermal, modal, fatigue analysis
- Reverse Engineering & Design Optimization – Enhancing efficiency and reducing costs
- Product R&D & Concept Development – From idea to prototype
Software
- Solidworks
- ANSYS
- Creo Parametric
- AutoCAD
- Inventor
- Solid Edge
Our Projects
Modeling & Drafting :-
Scope of Work :-
- Endovascular Cardiac Stent → High-precision parametric modeling for biomedical applications
- Flexible Catheter System → Advanced surface modeling for minimally invasive medical devices
- Sheet Metal Enclosures & Brackets → Fabrication-ready 3D design with GD&T-compliant drawings
- Industrial Valve Assemblies → Detailed CAD modeling with exploded views & manufacturing documentation
- Pump & Compressor Housings → Precision modeling for casting & machining
- Custom Jigs & Fixtures → Tooling design for manufacturing optimization.
Key Deliverables :-
- Equipment List3D CAD Models (Parts & Assemblies).
- 2D Drafting & GD&T Drawings.
- Bill of Materials (BOM).
Software & Tools Used:-
- SolidWorks
- AutoCAD
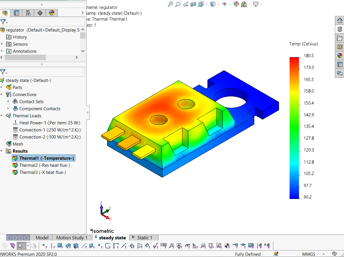
Simulation & Analysis :-
Scope of Work :-
- Endovascular Cardiac Stent → High-precision parametric modeling for biomedical applications
- Flexible Catheter System → Advanced surface modeling for minimally invasive medical devices
- Sheet Metal Enclosures & Brackets → Fabrication-ready 3D design with GD&T-compliant drawings
- Industrial Valve Assemblies → Detailed CAD modeling with exploded views & manufacturing documentation
- Pump & Compressor Housings → Precision modeling for casting & machining
- Custom Jigs & Fixtures → Tooling design for manufacturing optimization
Key Deliverables :-
- FEA Reports (Static, Thermal, Modal)
- Stress-Strain Plots & Factor of Safety
- Optimization Recommendations
Software & Tools Used:-
- Ansys Workbench
- SolidWorks Simulation
- Creo
Why We’re Different
Domain Expertise
Extensive experience in CAD modeling, and engineering simulations.
Cutting-Edge Tools
Skilled in AutoCAD, SolidWorks, ANSYS, and advanced design platforms.
Precision & Standards
Efficiency Driven
Industrial Experience
Contributions to live projects in process plants, piping layouts, and thermal
systems.
Collaborative Approach
Ready to engineer your next project?
Contact our technical team today to discuss your piping, CAD, and simulation requirements.
